北京清华长庚医院神经外科是医院重点发展学科,同时隶属于清华大学临床神经科学研究院,美国华盛顿大学医学院神经外科王劲教授担任首席专家,原北京天坛医院神经外科王贵怀教授担任科主任,共同建立“清华大学-华盛顿大学神经联合治疗中心”。科室分七大治疗中心,即脊柱脊髓中心、功能神经疾病中心、脑血管病中心、脑肿瘤中心、神经内镜中心、神经创伤中心和神经介入中心。脊柱脊髓中心是科室重点打造方向,将联合兄弟医院建立国内首家“脊柱脊髓疾病研究所”。目前科室拥有最先进的术中3维成像(O-ARM)系统、实时匹配手术导航系统、术中肿瘤荧光与血管荧光造影显微镜、STORZE脊柱内镜及脑室内窥镜系统、ELECTA立体定向仪、术中神经电生理监测仪等,在传统手术基础上利用先进设备,推动脊柱类疾病“精准和微创”技术理念,为国内更多神经外科医生从事脊柱类疾病提供培训和交流平台。
为推动脊柱外科领域的医学发展,我院与强生(上海)医疗器材有限公司签署教育资助协议,开展“神经-脊柱外科进修项目”。项目从2016年8月开始,资助12名神经-脊柱外科医生分6期来院进行为期4周的神经-脊柱外科进修,具体内容主要包括医院日常工作的处理,参与门诊、病例讨论、病房管理以及脊柱脊髓手术观摩。有关事宜通知如下:
一、申请机构资格
1、原则上为区县级及以上医院;
2、上级医疗管理部门指派的进修机构;
3、与本院订有医疗合作合约的其他机构。
二、申请人员资格
A.本国籍临床医师;
B.具备全国承认的全日制高等医学教育本科及以上学历(学位)证书;
C.具备《中华人民共和国执业医师资格证书》和《中华人民共和国医师执业证书》;
D.从事相关科室临床工作五年以上。
三、申请流程
经委训机构推荐、符合进修条件的,需提交如下材料:
(1)《北京清华长庚医院进修申请表》(附件1)
(2)《进修生信息表》(附件2:共28项,只需电子版)
(3)训练计划
(4)进修协议(附件3:一式两份)
(5)本人身份证复印件
(6)本人执业证复印件
(7)本人注册证复印件
(8)本人最高学历毕业证书复印件
(9)本人最高学历学位证书复印件
(10)委训机构推荐信
将以上材料电子版发送至科教处公邮btchkjc@163.com(邮件命名为“进修申请”),同时将纸质版(除《进修生信息表》)寄送至北京市昌平区立汤路168号北京清华长庚医院一号楼收发室(科教处收),电话:010-56118716/56112345,邮编:102218,只接收邮政(EMS)快递(信封背面标注“进修1个月—神经外科—张某某”)。电子版及纸质版材料需同时提交,少其一者不予进行资格审核。
四、录取、报到
经审核拟录取者,由我院科教处统一发送电子邮件通知,同时寄送加盖公章的纸质版录取通知书(按《北京清华长庚医院进修申请表》上所留地址寄回)。接到录取通知者请按录取通知要求办理报到手续,逾期未报到者视为放弃,不予保留进修资格。
五、进修期限与报到时间

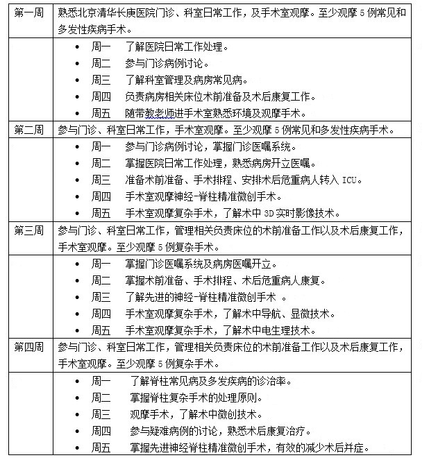
六、进修训练安排

七、其他事项
1、进修人员需着我院白大衣,以租用方式发放。
2、进修人员需自备听诊器等必需医疗用具。
八、联系人及联系方式
神经外科:谭老师,010-56118971,15117981516@126.com。
北京清华长庚医院科教处
2016年7月13日
Copyright © 2014-2016 北京清华长庚医院 All Rights Reserved.
地 址:北京市昌平区立汤路168号 邮 编:102218
网 址:www.btch.edu.cn 电 话:010-56118899 传真:010-56118500
技术支持:信息管理处 京公网安备11011402000212号
友情链接:
京ICP备15031026号-1
京卫计网审【2015】第0072号