ENGLISH
手机版
网站地图
首 页
医院概况
医院简介
办院宗旨
医院特色
组织架构
领导团队
科室导航
肝胆胰中心
中心简介
中心动态
健康教育
医师团队
肝胆胰中心各科室简介
肝胆胰外科
肝胆内科
肝胆介入科
肝胆肿瘤科
儿童肝病科
肝脏ICU
肝移植科
肝胆研究实验室
器官移植中心
中心简介
中心动态
健康教育
医师团队
器官移植中心各科室简介
肾移植科
心血管中心
中心简介
中心动态
健康教育
医师团队
心血管中心各科室简介
心血管内科
心脏外科
心血管研究实验室
消化中心
中心简介
中心动态
健康教育
医师团队
妇产中心
中心介绍
中心动态
健康教育
医师团队
妇产中心各科室简介
肿瘤中心
中心简介
中心动态
健康教育
医师团队
肿瘤中心各科室简介
放射治疗科
腹膜肿瘤科
胃肠外科
肿瘤内科
骨科与运动医学中心
中心首页
中心介绍
中心动态
健康教育
医师团队
骨科与运动医学中心
眼科中心
中心首页
中心介绍
中心动态
医师团队
健康教育
耳鼻咽喉头颈外科中心
科室介绍
科室动态
健康教育
医师团队
口腔医学中心
中心介绍
中心动态
健康教育
医师团队
儿童中心
科室概况
科室动态
健康教育
医师介绍
内科部
内分泌与代谢科
感染性疾病科
消化内科
肾脏内科
呼吸与危重症医学科
神经内科
血液内科
风湿免疫科
老年医学科
精神心理科
外科部
普通外科(甲状腺乳腺疝外科)
血管外科
胸腔外科
神经外科
泌尿外科
整形外科
麻醉科
疼痛科
专科部
康复医学科
皮肤科
中医科
急重症部
普通内科
急诊科
重症医学科
呼吸治疗科
医技部
病理科
检验医学科
输血科
超声科
药剂科
临床药学科
临床营养科
放射诊断科
核医学科
全科与健康医学部
全科医学科
健康管理中心
其他
医疗美容科
就医服务
就医指南
预约挂号
出诊信息
医保专栏
价格查询
报告查询
执业医师信息查询
护士信息查询
预约体检
患者满意度
信息动态
图片医院
新闻动态
轮播图片
活动预告
健康宣教
媒体报道
医院影像
新闻专题
院务公开
招标信息
科普视频
护理天地
护理简介
护理特色
护理动态
天使风采
教育教学
教育动态
在校教育
住院医培训
继续医学教育
科学研究
科研动态
科研进展与代表性论文
学科带头人
科研平台
社会服务
社服介绍
社服动态
活动预告
慈善项目
志愿服务
人才招聘
联系我们
地理交通
友情链接
院长信箱
党风廉政信箱
您现在的位置:
首页
»
原版栏目
»
临床试验
» 工作流程
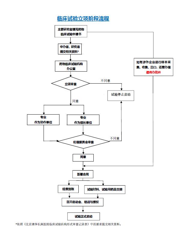
临床试验立项阶段流程
发布日期:2019-08-27
阅读次数:
相关附件:
北京清华长庚医院临床试验立项流程图
临床试验立项文件