很多人做常规心电图时一切正常,可一到日常生活中就频繁出现心慌、胸闷、胸痛,这究竟是怎么回事?
答案或许藏在动态心电图(Holter) 里。动态心电图就像一位24小时贴身的“心电侦探”,能连续记录你吃饭、睡觉、工作时的心脏电活动,帮医生捕捉那些“转瞬即逝”的异常。
动态心电图和常规心电图有什么区别?
常规心电图好比照相机,记录时间仅10秒左右,相当于给心脏“拍张快照”,很容易漏掉偶尔发作的问题;而动态心电图就像一部摄像机会连续记录24-48小时,最多可延长至7天,相当于给心脏“拍部电影”,能完整捕捉到你在不同状态下的心律变化。
哪些人需要做动态心电图?这几类情况别忽视:
· 反复出现心慌、心悸,感觉心脏“跳得乱”“跳得快”或“漏跳”,往往常规心电图查不出原因;
· 偶尔发作胸痛、胸闷,尤其在活动后加重,怀疑与心肌缺血有关;
· 已确诊心律失常(如房颤、早搏),需要评估发作频率、严重程度,或监测治疗效果;
· 装了心脏起搏器后,定期复查起搏器工作是否正常;
· 有不明原因的头晕、眼前发黑甚至晕厥,怀疑心脏相关问题的。
影响动态心电图结果的3件事要注意:
1. 别碰“干扰源”:检查期间避免靠近强磁场设备,比如磁共振、微波炉、大型发电机,也别用手机长时间贴在记录仪上,这些会让心电信号“变乱”。
2. 别沾水:可以像平时一样吃饭、散步、上班,但别做剧烈运动(如跑步、游泳),也别洗澡、出汗太多——记录仪和电极片不能沾水,一旦脱落要及时去医院重新贴。
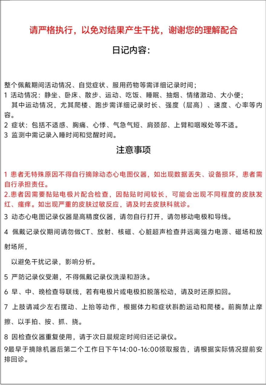
3. 做好“活动日记”:医生会给你一张纸,让你记录每天什么时候吃饭、睡觉、工作,以及出现心慌、胸痛的具体时间和当时在做什么。这张纸能帮医生精准对应“异常心电”和“生活场景”,判断症状是否和心脏问题直接相关。


最后要提醒的是,别自己对着报告看到“早搏次数”就慌神。动态心电图报告需要专业心内科医生解读,医生会结合你的症状、病史和其他检查结果,综合判断是否需要治疗,以及用什么方式治疗。
如果你的心脏总在“悄悄报警”,常规检查又查不出问题,可以到医院做进一步的检查,通过动态心电图早捕捉、早明确,让心脏更安心。(作者:李丹A00707 / 审稿:薛亚军)

北京清华长庚医院APP
快速挂号